服务热线:
400-098-6256
网站首页
关于兴松
公司简介
荣誉客户
国际搬家
服务流程
报关文件
运输方式
禁运物品
风险控制
仓储
国内搬家
国内运输
市内搬家
办公室搬迁
兴松故事
客户案例
客户评价
兴松分享
国家信息
中国
美国
加拿大
澳大利亚
新西兰
新加坡
中国台湾
中国香港
德国
英国
法国
荷兰
瑞士
信息资讯
兴松公告
常见问题
联系我们
400-098-6256
网站首页
关于兴松
国际搬家
国内搬家
兴松故事
国家信息
信息资讯
联系我们
新的地方,新的规则
掌握规则,方能闲庭信步!
当前位置:
首页
>
国家信息
>
澳大利亚
中国
美国
加拿大
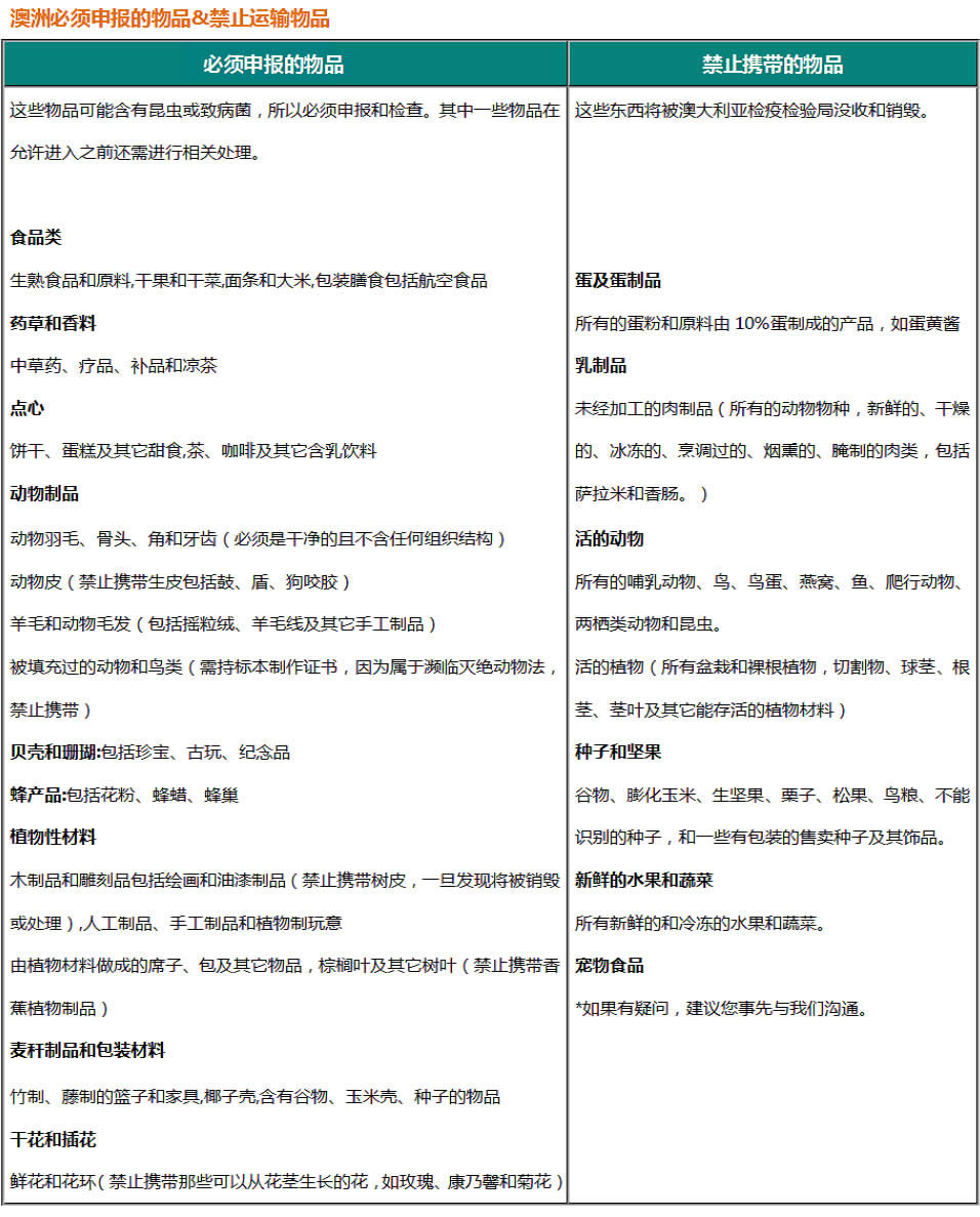
澳大利亚
新西兰
新加坡
中国台湾
中国香港
德国
英国
法国
荷兰
瑞士
澳大利亚航线运输时间
友情链接:
地址:上海嘉定区高潮路338号 版权所有 上海兴松物流有限公司 电话:
400-098-6256
备案号:沪ICP备14025635号-1